

太阳成集团tyc122ccvip院付文祥课题组近期在Life Science Alliance 杂志(2025年第4期)发表题为“NME7 maintains primary cilium assembly, ciliary microtubule stability, and Hedgehog signaling”的研究论文,报道了NME7(核苷二磷酸激酶7)在维持纤毛组装、纤毛微管稳定性和Hedgehog信号的功能。
NME7(核苷二磷酸激酶 7)是NME家族中研究较少的成员,是γ-微管蛋白环复合物(γTuRC)的潜在亚基。然而,它在纤毛组装和功能中的作用仍不清楚。该研究表明,NME7位于中心体,包括中期的纺锤体极和纤毛组装期间的基体;值得注意的是,一小部分NME7位于纤毛内。对NME7敲低和敲除后纤毛组装的详细分析表明,NME7对纤毛组装过程至关重要。NME7敲除细胞对诺考达唑表现出敏感性,表明其在轴丝微管稳定性中的作用。此外,NME7缺陷影响了Hedgehog信号通路,即初级纤毛内Smo转位减少。NME7在Hedgehog信号传导中的作用可能取决于其核苷二磷酸激酶活性和γTuRC结合。总之,这些发现增强了对γTuRC在哺乳动物细胞初级纤毛中的作用的理解,突出了NME7在纤毛功能和信号通路中的重要性。
该研究注意到在有丝分裂期间的纺锤体以外的NME7微弱染色,因此实验探索了NME7是否也在纤毛中分布。使用高分辨荧光成像,检测内源性NME7染色信号倾向于在初级纤毛的近端部分。然后利用过表达的小鼠NME7和人NME7证实了一部分NME7存在于初级纤毛。

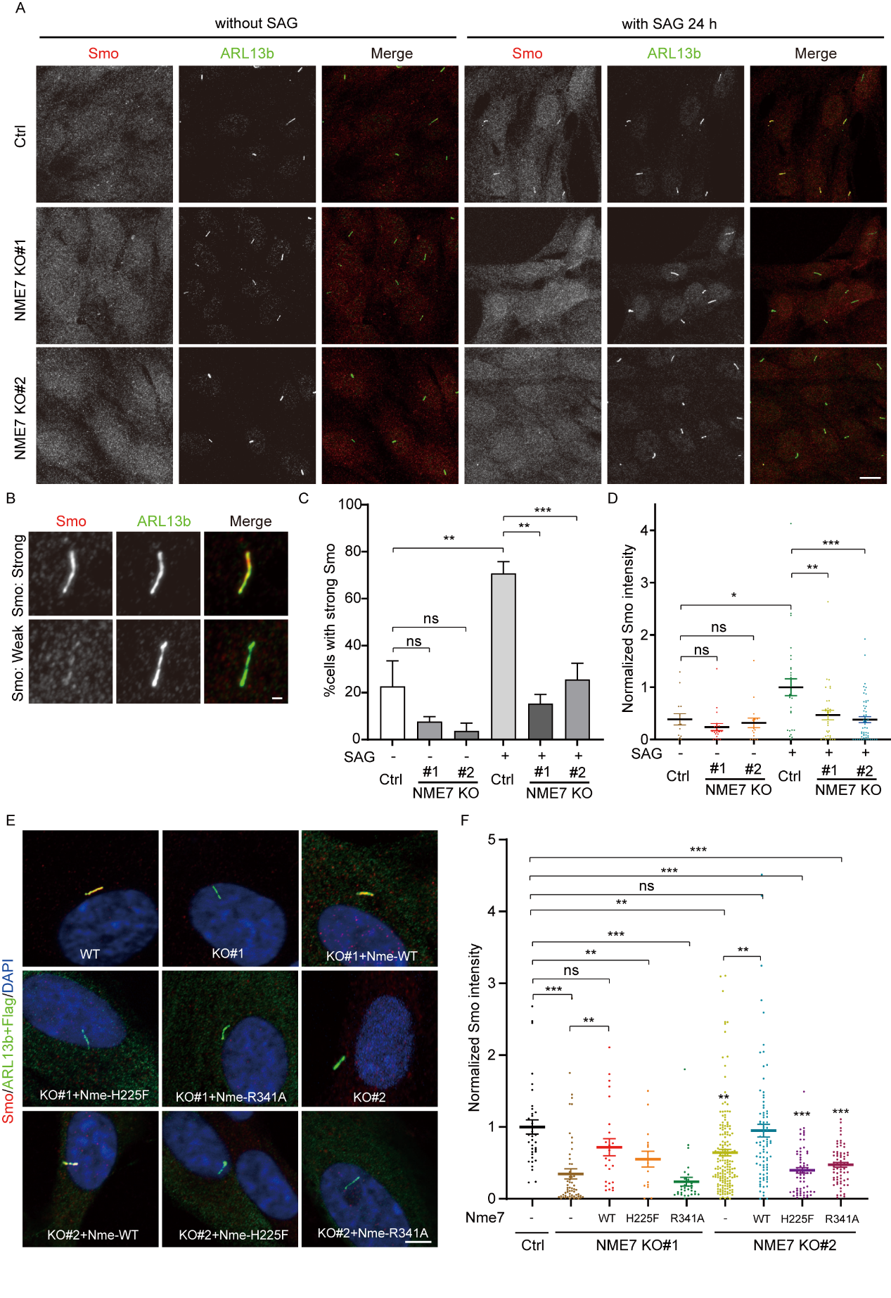
初级纤毛作为主要的Hedgehog信号传导细胞器,该研究发现NME7缺失会阻碍SMO的纤毛转位,即Hedgehog的激活。两个鼠Nme7突变体H225F和R341A分别破坏NME7的NDPK活性和γTURC完整性,结果显示NME7的NDPK活性和γTURC的形成能力可能对于纤毛Hedgehog信号传导很重要。

太阳成集团tyc122ccvip研究生纪萌荟、崔文娟、冯谦为该论文的共同第一作者,付文祥博士为通讯作者。该研究依托云南省代谢与疾病重点实验室(筹)、省部共建云南生物资源与利用重点实验室和太阳成集团tyc122ccvip中心完成。
感谢张传茂(北京大学/昆明理工大学)、朱学良(中国科公司分子细胞科学卓越创新中心)、单昭(太阳成集团tyc122ccvip)、Joost Snijder (Utrecht University)和James Trimmer (University of California, Davis)博士提供材料支持。感谢太阳成集团tyc122ccvip光学显微成像平台的支持,该研究工作得到了国家自然科学基金面上项目、云南省“兴滇英才”和科技厅基础研究计划、太阳成集团tyc122ccvip双一流建设及研究生创新项目等的资助。
全文链接: https://www.life-science-alliance.org/content/8/4/e202402933